

This article examines the significant advantages of sequential design in clinical trial research, underscoring its potential to enhance efficiency, lower costs, and elevate patient engagement. It articulates how real-time data analysis and adaptive methodologies facilitate rapid adjustments and informed decision-making. Such capabilities ultimately expedite regulatory approvals and yield superior research outcomes. In the evolving Medtech landscape, understanding these benefits is crucial for addressing the challenges faced in clinical research.
The landscape of clinical trials is rapidly evolving, driven by the pressing need for faster, more efficient research methodologies. Sequential design emerges as a transformative approach, offering a multitude of benefits that streamline the research process and enhance patient outcomes.
But what specific advantages does this innovative design present, and how can it effectively address the inherent challenges faced by researchers today? This article explores the top ten benefits of sequential design in clinical trials, revealing its potential to revolutionize the conduct of medical research and ultimately improve the delivery of new therapies to patients.
bioaccess® employs a sequential design in research approach to enhance clinical trials, facilitating quicker adjustments and more effective resource utilization. This strategic implementation allows bioaccess® to significantly reduce the time from study initiation to completion, ensuring that innovative Medtech, Biopharma, and Radiopharma products reach the market with greater speed. In today's fast-paced healthcare environment, this agility is not just beneficial; it is crucial, as timely access to new therapies can markedly influence patient outcomes.

The use of sequential design in research significantly enhances data collection efficiency, empowering researchers to gather and analyze data in real-time. This iterative approach, characterized by sequential design in research, facilitates timely adjustments based on preliminary results, ensuring that the study remains aligned with the most promising research avenues.
By minimizing delays in data gathering, clinical studies employing sequential design in research can sustain momentum and adapt to emerging insights, ultimately leading to more robust and reliable findings. The integration of real-time data analysis not only improves result precision but also fosters cooperation among stakeholders, enabling faster decision-making and enhancing overall quality.
Notably, bioaccess® can enroll treatment-naive cardiology or neurology groups 50% faster than conventional methods, achieving substantial cost savings of $25K per individual with FDA-ready data. This capability is crucial for overcoming patient recruitment challenges in early-stage clinical studies, particularly for medtech and biopharma startups.
Furthermore, partnerships, such as that of GlobalCare Clinical Trials with bioaccess™, have led to over a 50% reduction in recruitment time and a retention rate exceeding 95%. The application of AI and ML algorithms further amplifies predictive analytics, allowing for a more dynamic response to the evolving needs of the study.
Technological advancements have greatly improved real-time monitoring capabilities, resulting in more effective management and enhanced data collection outcomes.

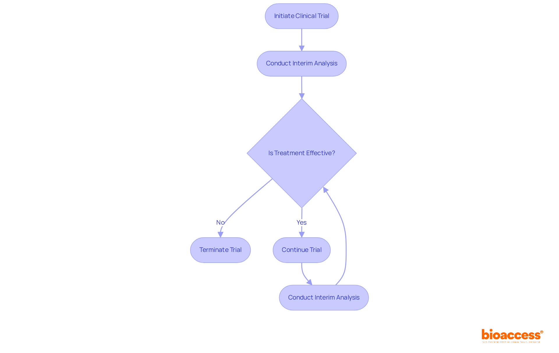
One of the primary advantages of sequential design in research lies in its inherent flexibility, which empowers researchers to adjust study parameters based on interim findings. This adaptability is crucial in clinical studies, where participant responses can vary significantly. By embracing a dynamic approach through sequential design in research, researchers can ensure that the study remains aligned with its objectives, allowing for necessary pivots to optimize outcomes.
For example, in flexible study designs, the application of sequential design in research allows interim analyses to guide decisions regarding the continuation, modification, or cessation of a trial, ultimately enhancing the efficiency and relevance of the research.
Notably, bioaccess® accelerates regulatory approval in just 6-8 weeks, a significant reduction from the typical 6-12 month timeline observed in the US and EU. Furthermore, bioaccess® facilitates the enrollment of treatment-naive cardiology or neurology groups 50% faster than in Western locations, effectively addressing the recruitment challenges often faced by Medtech and biopharma startups.
This iterative process, which exemplifies sequential design in research, not only strengthens the robustness of the findings but also aligns the study more closely with real-world experiences, fostering a more responsive research environment.

Group Sequential Design (GSD) presents a powerful strategy for reducing clinical study costs. By implementing early stopping rules based on interim analyses, researchers can swiftly discontinue ineffective treatments, thereby conserving valuable resources. This approach not only minimizes unnecessary patient recruitment but also shortens the overall duration of studies, which can impose a significant financial burden. Notably, studies employing GSD have shown that 68% were terminated prematurely, with 61% of these cases attributed to futility, allowing sponsors to redirect resources toward more promising opportunities.
The iterative nature of GSD further enhances financial efficiency by reducing the necessity for extensive follow-up studies, which can inflate budgets. This is especially advantageous for startups and smaller organizations that must optimize their research investments. With the average cost of medical trials ranging from $161 million to $2 billion, the ability to halt unproductive trials early can lead to substantial savings. Financial analysts have noted that the economic benefits of sequential design in research can significantly improve the feasibility of medical research, positioning GSD as an attractive option for those navigating the complexities of drug development.
Moreover, the financial efficiency of GSD is emphasized by its capacity to streamline decision-making processes, enabling stakeholders to make informed choices based on emerging data. This not only accelerates the path to market but also enhances the likelihood of successful outcomes, ultimately benefiting individuals and the healthcare system as a whole.

The use of sequential design in research significantly enhances participant involvement in clinical trials. By actively engaging subjects in the decision-making process and providing regular updates on study progress, researchers cultivate a sense of ownership and commitment among participants.
Evidence supports this approach, demonstrating that patient-engaged research achieves enrollment targets 25% faster and experiences 40% fewer protocol amendments. Furthermore, the flexibility inherent in sequential design in research allows for real-time adjustments based on participant feedback, ensuring that their needs and preferences are prioritized throughout the study.
Such collaboration not only boosts client satisfaction but also leads to improved retention rates, with organizations that embrace involvement reporting 30% higher retention. As advocate Alison Cameron aptly states, "Individuals wish to be authentic partners in generating knowledge that will assist others like them."
This collaborative spirit is essential for fostering a research environment that genuinely meets the needs of individuals receiving care.

The use of sequential design in research significantly enhances decision-making in medical studies by delivering timely insights through interim analyses. This methodology utilizes sequential design in research to enable rapid evaluations of treatment efficacy and safety, empowering researchers to make informed decisions about whether to continue, adjust, or terminate a study.
With fewer than 10% of drug candidates achieving regulatory approval, the capacity to act swiftly based on emerging data is essential. By minimizing the delay between data gathering and examination, the sequential design in research guarantees that clinical studies remain agile and responsive to patient needs and evolving evidence.
This approach not only accelerates the research process but also optimizes resource allocation, ultimately leading to improved trial outcomes.

Sequential design in research is pivotal in the effective integration of qualitative and quantitative data, providing a holistic perspective on study outcomes. By merging numerical data with individual-reported outcomes and qualitative insights, researchers uncover deeper understandings of treatment effects and user experiences. This comprehensive methodology enriches the data analysis process, facilitating nuanced interpretations of results. Such an approach not only bolsters the credibility of conclusions but also leads to more informed suggestions, ultimately enhancing care and decision-making in healthcare.
For instance, research indicates that integrating feedback from individuals with medical metrics significantly improves the comprehension of treatment effectiveness, as evidenced by recent studies focusing on chronic conditions. Researchers have noted that this integration fosters a more comprehensive view of patient health, enabling tailored interventions that address both medical and personal health needs.
As Davide Bilardi articulated, 'By integrating a qualitative approach to quantitative biomedical research using sequential design in research, we can increase the value and the impact of our research outcomes.'
Furthermore, the clinical trial on Ayurvedic formulations for stress management showcased significant reductions in anxiety levels and enhancements in overall mental well-being, illustrating the practical benefits of this holistic approach.

Sequential design serves as a pivotal strategy in streamlining the regulatory approval process by delivering clear, interim results that substantiate the safety and efficacy of treatments. Regulatory bodies are increasingly inclined towards studies that can adapt based on real-time data, as this method aligns seamlessly with their commitment to patient safety and ethical considerations. By showcasing compelling preliminary results, researchers can facilitate expedited approvals and maintain momentum in their studies, ultimately ensuring faster access to innovative therapies.
For instance, bioaccess offers comprehensive research management services, encompassing:
Each critical in enhancing the research process. A noteworthy illustration is ReGelTec's Early Feasibility Study on HYDRAFIL™ for treating chronic low back pain in Colombia, where effective project management and thorough compliance reviews played a crucial role in the successful enrollment and treatment of patients. Such strategic approaches not only bolster the efficiency of research studies but also significantly enhance recruitment durations and retention rates, underscoring the tangible benefits of integrating sequential methodologies.

Sequential design in research approaches are essential in fostering innovation within research frameworks. By granting researchers the flexibility to adapt their study structures, these approaches promote the exploration of novel hypotheses and treatment combinations. Recent research illustrates that experiments utilizing group sequential methods can significantly enhance the success rates of new hypotheses, with some studies indicating an increase of up to 30% in the identification of effective treatments compared to conventional methods. This adaptability not only challenges traditional research paradigms but also facilitates the creation of more effective strategies for addressing complex medical questions.
Moreover, bioaccess® offers an accelerated regulatory approval process, achieving results in just 6-8 weeks—an impressive improvement over the typical 6-12 months observed in the US and EU. This expedited timeline enables the enrollment of treatment-naive cardiology or neurology groups 50% faster than in Western locations, effectively tackling recruitment challenges that often hinder early-phase trials. Consequently, the use of sequential design in research paves the way for innovative findings that ultimately enhance care and outcomes for individuals.
The integration of advanced techniques, such as Bayesian causal AI, further exemplifies this trend, enabling real-time modifications based on new data and individual responses, thereby enriching the research process. As the Medtech landscape evolves, it is crucial to recognize the importance of collaboration and the next steps necessary to leverage these advancements.

Implementing sequential design in research significantly enhances outcomes in clinical studies. This innovative method promotes enhanced efficiency and adaptability, resulting in substantial cost savings and improved involvement of individuals. For instance, trials utilizing sequential methodologies have demonstrated superior results, such as the CASSIOPEIA trial, which showcased the effectiveness of daratumumab in achieving high rates of minimal residual disease (MRD) negativity.
By permitting real-time modifications based on interim outcomes, sequential planning not only enhances resource distribution but also aligns studies more closely with individual requirements. As the medical research environment evolves, adopting approaches such as sequential design in research is vital for advancing medical understanding and improving patient care.
Partnering with bioaccess® for your clinical trials ensures that you benefit from our comprehensive management services, including:
All tailored to enhance the effectiveness of sequential design in research while navigating the complexities of medical device trials in Latin America.

The exploration of sequential design in clinical trials underscores its transformative potential in enhancing research efficiency and outcomes. By facilitating real-time adjustments and fostering a flexible research environment, this approach empowers researchers to optimize their studies and respond dynamically to emerging data. The strategic implementation of sequential design not only accelerates the journey from study initiation to market but also ensures that innovative therapies reach patients promptly, ultimately improving overall healthcare delivery.
Throughout this article, the key benefits of sequential design have been emphasized, including:
The integration of qualitative and quantitative data further enriches the research process, providing a comprehensive understanding of treatment effects and patient experiences. Moreover, the capacity to make informed decisions based on interim analyses significantly enhances the effectiveness of clinical trials.
In a rapidly evolving medical landscape, embracing sequential design is essential for fostering innovation and achieving superior research outcomes. Researchers and organizations must acknowledge the critical importance of this approach in navigating the complexities of clinical trials. By leveraging the advantages of sequential methodologies, the healthcare sector can enhance patient care and drive advancements in medical research, ultimately benefiting individuals and the broader community.
What is bioaccess® and how does it enhance clinical trials?
bioaccess® employs a sequential design in its research approach to enhance clinical trials by allowing for quicker adjustments and more effective resource utilization, significantly reducing the time from study initiation to completion.
How does sequential design improve data collection efficiency?
Sequential design enhances data collection efficiency by enabling real-time data gathering and analysis, allowing researchers to make timely adjustments based on preliminary results, which leads to more robust and reliable findings.
What are the cost benefits of using bioaccess® for clinical studies?
bioaccess® can enroll treatment-naive cardiology or neurology groups 50% faster than conventional methods, achieving substantial cost savings of $25K per individual with FDA-ready data.
How does bioaccess® address patient recruitment challenges?
bioaccess® effectively overcomes patient recruitment challenges in early-stage clinical studies, particularly for medtech and biopharma startups, through its faster enrollment capabilities and partnerships that reduce recruitment time by over 50%.
What role do AI and ML algorithms play in bioaccess®'s research approach?
AI and ML algorithms enhance predictive analytics, allowing for a more dynamic response to the evolving needs of the study and improving the overall efficiency of clinical trials.
How quickly can bioaccess® accelerate regulatory approval?
bioaccess® can accelerate regulatory approval in just 6-8 weeks, significantly shorter than the typical 6-12 month timeline observed in the US and EU.
What flexibility does sequential design offer researchers during clinical studies?
Sequential design provides researchers with the flexibility to adjust study parameters based on interim findings, ensuring that the study remains aligned with its objectives and can pivot to optimize outcomes.